已收藏,可在 我的资料库 中查看
关注作者
您可能还需要
独立站
DTC出海启航盛典
立即报名
加入社群
独立站近期活动
AI
AI驱动品牌营销
立即报名
加入社群
近期活动
查看更多>

利润又将缩水!欧洲VAT迎来大变革,卖家该如何应对?

欧洲VAT迎来大变革,卖家该如何应对?

利润又将缩水!欧洲VAT迎来大变革,卖家该如何应对?

最近,关于欧盟税改的消息刷遍了跨境圈。船长获悉,早在2020年7月欧盟理事会就做出决议将原定于2021年1月1日起施行的增值税新政,延期至2021年7月1日起施行。

也就是说,继今年1月亚马逊代扣代缴英国VAT税后,欧盟增值税新政的落实,亚马逊欧洲站其他站点也将实行为卖家代扣代缴VAT税的举措!

VAT税或全面进入代扣代缴时代

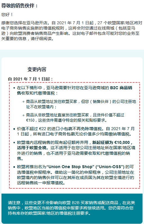
上周开始,不少亚马逊欧洲站卖家收到有关2021年7月1日起,欧盟电子商务增值税变更须知的邮件通知,详情如下:

利润又将缩水!欧洲VAT迎来大变革,卖家该如何应对?

图源丨亚马逊发送的邮件通知

根据邮件,自2021年7月1日起,27个欧盟国家/地区将对电子商务销售实施新的增值税规则,这会对卖家通过亚马逊等在线商城向欧盟消费者销售商品产生影响。

划重点

主要针对在平台销售的B2C商品收取和代缴增值税(达到以下条件)

▪ 商品从欧盟地址发往欧盟买家,但你(卖家)的公司注册地址不在欧盟境内;

▪ 商品从非欧盟地址直接发往欧盟买家,且货件价值不超过€150,这些货件需遵守特定的报关和贴标要求。

€22小包裹免税政策将不再适用

自2021年7月1日起,所有进口电子商务包裹无论价值多少均需缴纳增值税。

欧盟境内远程销售起征额变更

新起征额为€10000,适用于欧盟全境。不适用于在你公司注册地址所在国家/地区境外进行的销售,也不适用于亚马逊需要收取和代缴增值税的销售。

将推出可选增值税申报程序“Union-OSS”

公司注册地址在欧盟境内的卖家可以通过该程序在其所在成员国为其在欧盟全境进行的远程销售统一申报增值税。

中国卖家可以自主选择是否使用“Union-OSS”,如果不使用,在远程销售阈值弃用后,则需要在货物抵达国家注册VAT。

注意事项

这些变更不会影响向欧盟B2B买家销售或配送商品。在此类销售中,欧盟地区当前的增值税申报要求将继续适用。卖家仍需符合其持有库存的欧盟国家/地区的增值税注册要求。

欧盟增值税新政或给卖家带来的影响

01成本增加,利润减少

对于大多数欧洲站卖家而言,欧盟增值税新政实施后,最直接的影响就是运营成本将增加。且不算欧盟全部27个国家,就拿欧洲卖家最集中的法国、德国、意大利、西班牙、荷兰站点来说,对应市场的标准税率分别为:

  • 法国:20%
  • 德国:19%
  • 意大利:22%
  • 西班牙:21%
  • 荷兰:21%

这也就意味着在实施VAT税代扣代缴后,欧洲站大多数卖家或将面临约20%的成本提升,换句话说就是利润将缩减约20%。

02税务合规化,需全额申报

对于之前很多依赖于通过0申报或低申报的控制成本的卖家也将被打回到起点,这本身是政策内所不允许的。因此,船长提醒卖家们切记要合规操作。

卖家该如何应对欧洲增值税新政

通常,这些VAT的税费是包含在你的商品售价中的,如果要平衡商品之前的利润,比较直接的方法就是提价。但就今年1月英国实行代缴VAT税的情况来看,大多数卖家并没有选择提价,主要原因是价格没有竞争优势会导致销量受影响,到头来也只能自行消化这部分成本了。

具体要不要提价,该提价多少,要根据你的商品实际的销售情况来定。

总之,税务合规本势在必行,计划永远赶不上变化,卖家们需要做好的是把更多的精力放在商品研发、运营和推广上。在维护忠诚客户的同时,吸引更多潜在的新客户,力求取得更大的突破,这样才能更好地推动业务增长。(来源:船长)

以上内容属作者个人观点,不代表雨果跨境立场!本文经原作者授权转载,转载需经原作者授权同意。

(来源:船长)

相关标签:

分享到:

--
评论
最新 热门 资讯 资料 专题 服务 果园 标签 百科 搜索

收藏

--

--

分享
船长
分享不易,关注获取更多干货