跨境电商退货关税利好
国家发布《关于跨境电子商务出口退运商品税收政策的公告》

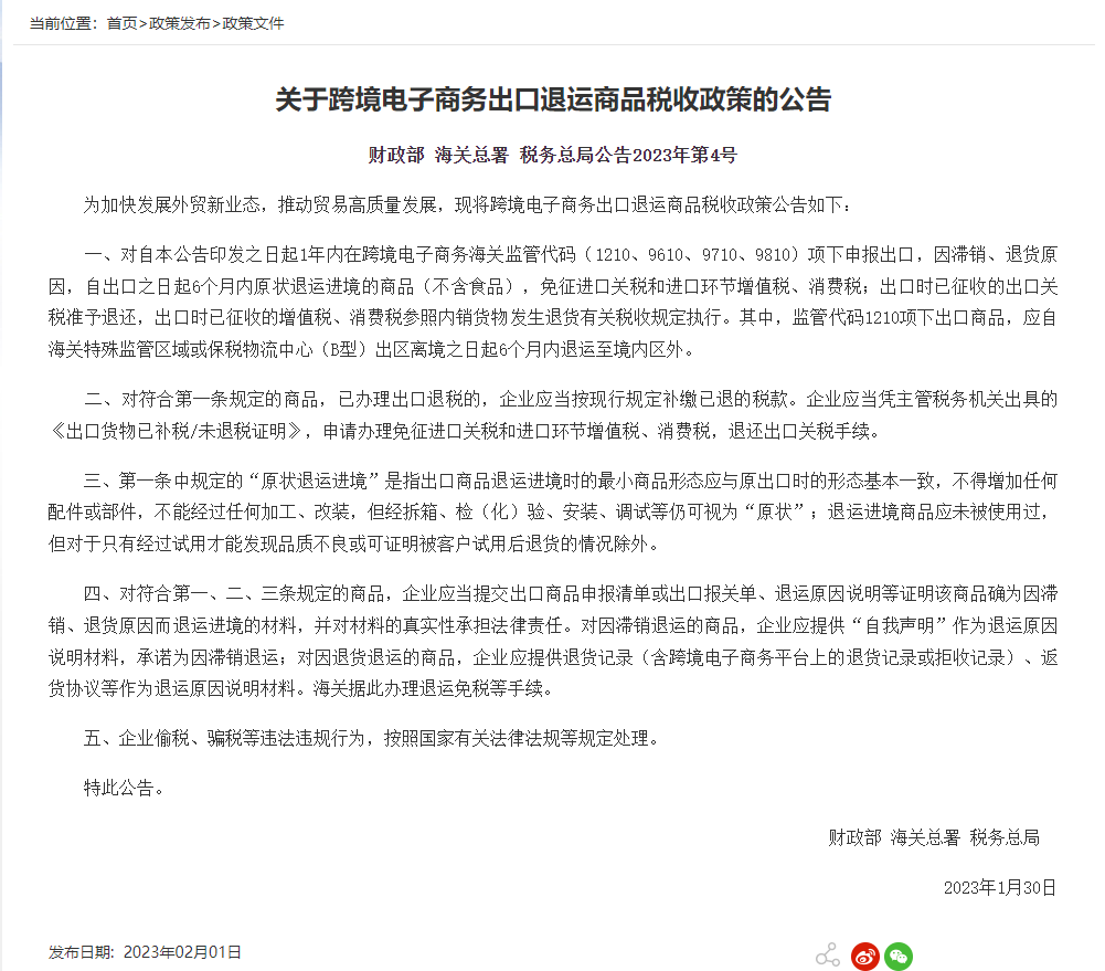
国家财政部等三部门联合发布《关于跨境电子商务出口退运商品税收政策的公告》(以下简称《公告》),《公告》规定,对自本公告印发之日起1年内,在跨境电子商务海关监管代码(1210、9610、9710、9810)项下申报出口,且自出口之日起6个月内因滞销、退货原因原状退运进境的商品(不含食品),免征进口关税和进口环节增值税、消费税;出口时已征收的出口关税准予退还;出口时已征收的增值税、消费税,参照内销货物发生退货有关税收规定执行。已办理的出口退税按现行规定补缴。
此项政策的推出使跨境电商企业在跨境电商模式下的出口退运成为可能,尤其在一定程度上为高货值商品的海外备货解除了后顾之忧。
TikTok Shop
TikTok Shop马来西亚站佣金将提升至2%
据 TikTok Shop 消息,为了持续给卖家和买家提供 TikTok Shop 服务,从 2023 年 3 月 1 日(马来西亚时间上午 10:00(GMT+8:00))开始,TikTok Shop 将对所有成功交付的订单引入 2%((不含增值税))的新佣金费率。
佣金要加收 6% 的增值税。
常见问题:
1、佣金率是多少?
成功交付订单的佣金率为2%。
2、佣金包括增值税吗?
以上 2% 不包括增值税。增值税后的收费是 2.12%。
3、佣金是如何计算的?
佣金是按商品价格减去卖家的促销费用计算的。平台推广费用将不从商品价格中扣除。
•佣金=佣金率%X(商品价格-卖家促销)+6%的增值税
4、卖方是否对未交货的货物收取费用?
不,佣金只对所有成功交付的订单收取。
5、如果顾客退货,卖家会收取费用吗?
如有退货订单,佣金将退还给卖家。对于部分退货的订单,将根据实际退货的商品进行退款
*只适用于在马来西亚经营的卖家(马来西亚本土卖家)。
JD中心
印尼京东关闭之前尽快提现账户余额
据印尼新闻网1日报道,京东印尼将于今年3月31日暂停服务,官方日前提醒用户尽快将自己账号内的余额提取出来,以下是提取余额的具体步骤:
1.进入京东余额菜单。您可以通过“我的账户”>“京东余额”或“我的账户”>“安全中心”>“京东余额”执行此操作
2.选择提款或提取余额
3.输入您要提取到账户的金额,最低为10万印尼盾
4.选择之前添加的帐号
5.如果金额和帐号正确,请单击“提交”或“发送
6.客户将被要求选择一种验证方式,即电子邮件或手机号码。但是,如果您只注册其中一个则一次性密码 (OTP) 代码将发送到注册的联系方式
7.输入一次性密码并点击确认
(来源:东南亚航向标)
以上内容属作者个人观点,不代表雨果跨境立场!本文经原作者授权转载,转载需经原作者授权同意。