已收藏,可在 我的资料库 中查看
关注作者
您可能还需要
独立站
DTC出海闭门研讨会
立即报名
加入社群
独立站近期活动
卖家社群
跨境同行交流平台
查看更多
亚马逊社群
招商政策、运营进阶资料、业绩增长交流>
TikTok社群
招商政策、运营进阶资料、业绩增长交流>
独立站社群
招商政策、运营进阶资料、业绩增长交流>
Ozon社群
招商政策、运营进阶资料、业绩增长交流>
Shopee社群
招商政策、运营进阶资料、业绩增长交流>
沃尔玛社群
招商政策、运营进阶资料、业绩增长交流>
您的专属活动管家
点击添加
本地跨境资源
查看更多
深圳卖家社群
同城跨境资源交流,本地活动抢先知>
广州卖家社群
同城跨境资源交流,本地活动抢先知>
杭州卖家社群
同城跨境资源交流,本地活动抢先知>
宁波卖家社群
同城跨境资源交流,本地活动抢先知>
福建卖家社群
同城跨境资源交流,本地活动抢先知>
成都卖家社群
同城跨境资源交流,本地活动抢先知>
您的专属活动管家
点击添加
精品系列活动
查看更多
平台招商活动
平台活动综合社群,get主流平台活动方向>
运营增长活动
多城巡回式分享交流,直连官方解决疑难>
品类系列活动
选品、爆品交流分享,还能参加探厂计划直链源头>
亚马逊系列活动
亚马逊平台动向直击,入门进阶一手扶持>
独立站系列活动
独立站长期布局策略,全面解析新增长路径>
美客多系列活动
多场次、多品类,市场解读&美客多平台政策>
您的专属活动管家
点击添加
雨果X产业带系列
查看更多
时尚品类社群
选品技巧、品类指南、探厂品类源头工厂>
服装内睡社群
选品技巧、品类指南、探厂品类源头工厂>
大件家居社群
选品技巧、品类指南、探厂品类源头工厂>
美妆个护社群
选品技巧、品类指南、探厂品类源头工厂>
家电品类社群
选品技巧、品类指南、探厂品类源头工厂>
其他品类社群
选品技巧、品类指南、探厂品类源头工厂>
您的专属活动管家
点击添加

“一带一路”战略背景下跨境电商贸易的若干问题 | 国际

我国跨境电商出口贸易的方式和路径。

“一带一路”战略背景下跨境电商贸易的若干问题 | 国际

在世界经济增长动能不足的背景下,中国提出的“一带一路”倡议是推动经济合作发展的重大战略。以互联网企业为代表的新业态经济也正在积极布局、并肩出海,跨境电商迎来爆发式增长,成为驱动贸易发展不可忽视的一股新动能。当前传统外贸受到疫情较大冲击,本文指出必须更大发挥跨境电商独特优势,以新业态助力外贸克难前行。

我国跨境电商出口贸易的方式和路径

跨境电子商务是指分属不同关境的交易主体,通过电子商务平台达成交易、进行电子支付结算,并通过跨境电商物流及异地仓储送达商品,从而完成交易的一种国际商业活动。

跨境电商出口贸易的四种主要模式

B2C:商对客模式,卖家在亚马逊,沃尔玛、速卖通等企业对消费者(Business to Customer,B2C)电商平台渠道销售,类似于国内的天猫、京东平台。近十年来,中国跨境电商卖家已经占据了美国接近40%的市场份额。

C2C:卖家对买家模式,卖家在eBay,Etsy,Wish等个人对个人(Consumer to Consumer,C2C)电商平台渠道销售,类似于国内的淘宝平台。近十年来,中国跨境电商卖家已经占据了美国接近60%的市场份额。

自建站:独立网站模式,包括自建网站或使用Shopify等平台搭建品牌渠道销售,适合实力较强的中大型电商或垂直电商,目前已有上百家销售规模上亿的企业。

社交电商:在照片墙(Instagram)、脸书(Facebook)、微信等社交媒体渠道销售,近两年来网红带货方式促进了社交电商的快速发展。

这四类模式都是中国卖家的商品直达国外C端,交易流程如图1所示。中国卖家在不同的销售平台上接到海外买家的订单后,一般通过两种方式运送:一种是货物在国内仓,通过国内国际物流派送给国外消费者;另一种是货物提前已经备在海外仓,直接通过国外当地物流派送。这两种方式区别于传统国际贸易是省去了国内国外供应商和中间商的环节,但是物流和报关变得相对复杂、零散、多频次,为此中国海关出台了相应的监管方式;催生了第三方支付的蓬勃发展。

B2B的电商模式更大程度上是传统国际贸易业务的线上化,暂不属于本文的研究范畴。

“一带一路”战略背景下跨境电商贸易的若干问题 | 国际

图1跨境电商贸易流程

跨境电商出口贸易的五种物流类型

跨境电商出口贸易具有多频次,类型多样化的特征,根据商品的不同特点,诸如尺寸、安全性、性价比、通关便利性等,可选择以下几种主要的物流模式。

一是邮政小包:中国邮政、外国邮政(同属万国邮联)。适用于B2C、社交电商平台,其特点是价格便宜,网络最广,处理量大。适用于体积小,产品附加值不高,时效要求一般的产品(欧美目的地需15天左右)。目前中国70%的跨境电商包裹是邮政模式运输,其中中国邮政占50%,其他邮政包括新加坡邮政、香港邮政、德国邮政。

国际邮政小包出口享受了万国邮联对发展中国家的邮资补贴,低廉的物流成本使其成为中国B2C卖家的首选。但是,万国邮联决定从2020年7月1日起,进口邮件超过75吨的国家,可以自行制定终端费。提高邮政费率势必造成众多走邮政发货的跨境中小卖家将不再享有低邮费的优惠。

二是国际快递:中外运敦豪(DHL)、联邦快递(FEDEX)、联合包裹(UPS)。适用于B2C、自建站,其特点是门到门的包裹递送服务,速度快,跟踪信息准确。适用于附加值高的产品,满足亚马逊平台48小时到货的要求。这类物流价格较高,在国内市场主要靠“代理”转手服务。

三是国内快递:中国邮政速递物流(EMS)、顺丰和“四通一达”。适用于B2C、C2C,其特点是门到门的包裹递送服务,EMS费用相对国际快递费用要低,中国的境内出关能力很强,运输到亚洲国家2-3天,欧美5-7天。顺丰国际业务相对成熟,四通一达跨境物流刚刚起步。

四是专线物流:航空包舱。适用于自建站模式,货物量大且稳定。航空包舱模式下商品落地后,专线物流平台再与当地的合作物流企业进行派件业务。这是为降低物流成本而新产生的第三方物流模式,包括美国专线、欧洲专线、俄罗斯专线等等。

五是综合物流。适用于亚马逊、自建站的海外仓模式,体积较大的产品,产品销量稳定,运营周期可控,单次发货量大,资金周转无压力的电商。例如空加派、海加派,可称为一站式物流或者说是物流联盟,将海外仓作为核心节点,向国内国际物流延伸,整合小规模的物流企业,发挥全程调度功能。

跨境电商的三种海关报关方式

目前,跨境电商贸易分为“市场采购贸易方式”“保税电商模式”和“电子商务模式”这三种主要的报关方式,分别对应三个监管代码。

一是“市场采购”的贸易方式,海关监管代码1039。所谓“市场采购”贸易方式,是指由符合条件的经营者在经国家商务主管部门认定的市场集聚区内采购的、单票报关单商品货值15万(含15万)美元以下、并在采购地办理出口商品通关手续的贸易方式。目前,该贸易方式使用范围主要是在浙江“义乌市场集聚区”内采购的出口商品。

二是“保税电商”方式,海关监管代码1210。“保税电商”模式俗称“备货模式”。即商家将商品批量备货至海关监管下的保税仓库,国外消费者下单后,电商企业根据订单为每件商品办理海关通关手续,在保税仓库完成贴面单和打包等工作,经海关查验放行后,由电商企业委托物流配送至消费者手中。其优点是提前批量备货至保税仓库,有订单后可立即从保税仓发货,通关效率高。适用于业务规模大,业务量稳定的企业,从而降低采购成本和国际物流成本。

三是“跨境贸易电子商务”方式,海关监管代码9610。采用“清单核放、汇总申报”的方式,电商出口商品以邮、快件方式分批运送,海关凭清单核放出境,定期把已核放清单数据汇总形成出口报关单,电商企业或平台凭此办理结汇、退税手续。优点是物流跟踪降低了丢包率,支持跨境电商企业快速通关、结汇以及出口退免税的一条龙作业。适用于中小型电商,业务频次较高、数量较多、品类繁杂的企业。

综合以上三类报关方式,“市场采购”有属地特征,“保税电商”目前以进口商品为主,出口还未形成规模效应;“跨境贸易电子商务”逐渐在跨境电子商务综合试验区推行,但现实诸多原因并未真正实现跨境电商阳光化。除此之外,还有一类是邮政报关的方式。与前三类海关报关方式的区别是,邮政海关对于物品的申报没有很严格的规定,邮政字段仅需物品名称、数量、价值等即可,大大少于报关单要求的商品字段;并且是批量清关,非主动报关,相对简单。所以,出口单票价值较低的商品往往采用邮政报关,但是这将无法获得出口退税以及正常结汇的阳光化路径。

跨境电商的支付模式和核心业务

由于交易主体来自于不同关境,交易的货币不同,因此需要专门的支付结算工具来实现跨境资金转移。跨境支付主要包括两类:第一类是线下支付,包括传统跨境贸易常用的银行电汇和专业汇款公司汇款,诸如西联汇款、速汇金等;当然在金融市场不成熟的地区仍然有货到付款和现金支付的方式。第二类是线上方式,包括国际卡组织和第三方支付机构,是当下跨境电商平台主流的支付方式。

海外消费者因其本土化的语言和熟悉的付款流程使得他们依赖于本地化支付。而不同国家和地区的区位差异、文化差异、经济金融发展水平及信息技术发展程度的差异,乃至生活习惯和宗教信仰的差异,促成了多元化的全球支付方式。

一是多元化的全球支付方式。从全球范围来看,53%的消费者会使用信用卡支付方式,其他受欢迎的支付方式还有第三方支付(43%)和借记卡支付方式(39%)。其中,中国和西欧消费者会更多地使用第三方数字支付方式,比例分别为86%和56%。74%的北美消费者和65%的拉美消费者在购物时会选择信用卡付款方式(如图2)。

“一带一路”战略背景下跨境电商贸易的若干问题 | 国际

图2 不同国家和地区消费者对支付方式的偏好

信息来源:英国尼尔森调查报告

二是跨境支付的两类核心业务。跨境支付的核心是人民币跨境结算,包括外汇资金集中收付和结售两类服务(如图3)。第一类购付汇是针对进口,主要是中国境内消费者购买海外商品,第三方支付机构先提供购汇业务,即将人民币换成外币,然后跨境付汇,即将外币支付给海外卖家。第二类收结汇针对出口,主要是中国境内卖家在跨境电商平台销售产品时,第三方支付机构先为卖家提供收汇业务,即收单外汇,收单方既可以是跨境收款公司,也可以是国际卡组织,他们再分发给第三方跨境支付公司,支付公司与境内外银行和金融机构进行结汇业务,即将外币兑换成人民币,结算给卖家,并提供增值服务。

“一带一路”战略背景下跨境电商贸易的若干问题 | 国际

图3 进口购付汇流程图与出口收结汇流程图

三是中国第三方跨境支付行业发展。2019年6月,中国跨境支付系统CIPS业务已经覆盖全球160多个国家和地区;2019年8月,环球银行金融电信协会(SWIFT)接受人民币作为国际货币。随着人民币国际化的不断推进,人民币跨境结算更为便利,第三方跨境支付行业也步入高速合规的发展期。

在国内开展跨境支付业务,需要拥有三方面资质:第三方支付牌照、跨境人民币业务资质、跨境外币支付牌照。自 2013年3 月以来,外汇管理局和人民银行开放跨境支付相关资质的牌照申请,目前共有30家支付机构获得跨境外汇支付业务试点资格,其中15家完成转正;5家支付机构获得跨境人民币支付业务资格,拥有第三方支付牌照的机构全国近300个。

党中央国务院和有关部门对我国跨境电商发展制定的政策和措施

党中央国务院对跨境电商的发展高度重视

习近平总书记在党的十九大报告中提出“拓展对外贸易,培育贸易新业态新模式,推进贸易强国建设”。2018年11月,习近平主席在首届中国国际进口博览会开幕式的主旨演讲中再次强调“加快跨境电商等新业态新模式的发展”。

李克强总理连续4年在《政府工作报告》中强调要促进跨境电商发展,尤其要推进‘双创’和小微企业的产品对外出口。2019年10月23日,国务院常务会议上“确定优化外汇管理措施,促进跨境贸易投资便利化。并且提出要进一步完善出口退税、贸易融资、信用保险等政策。”

时任国务院副总理汪洋于2018年2月在首届世界海关跨境电商大会指出:中国政府推动电商企业在发展中规范、在规范中发展,闯出了一条具有中国特色的跨境电商发展之路。

国务院领导和统筹中央相关部委制定促进跨境电商发展的各项措施,审批并发布各项行政命令和指导意见。例如审批建立跨境电商综合试验区,要求各部门落实跨境电商基础设施建设、监管设施,以及要求优化完善支付、税收、检验等过程。

2018年8月31日,十三届全国人大常委会第五次会议表决通过《电子商务法》,自2019年1月1日起施行。该法案涉及电子商务经营主体、经营行为、合同、快递物流、电子支付等,以及电子商务发展中比较典型的问题,都做了比较明确具体的规定。

2019年11月28日,中共中央、国务院提出九个方面34条举措力促贸易高质量发展的意见,并要求到2022年,贸易结构更加优化,贸易效益显著提升,贸易实力进一步增强,建立贸易高质量发展的指标、政策、统计、绩效评价体系。在培育新业态,增添贸易发展新动能方面,推进跨境电子商务综合试验区建设,复制推广成熟经验做法。完善跨境电子商务零售进出口管理模式,优化通关作业流程,建立全口径海关统计制度。在建设平台体系,发挥对贸易的支撑作用方面,加快培育各类外贸集聚区。推进国家级新区、经济技术开发区、高新技术产业开发区、海关特殊监管区域等各类开放平台建设,创新管理制度。此外,意见还强调,充分发挥自由贸易试验区示范引领作用,高水平建设中国特色自由贸易港。

当前,传统贸易受到疫情较大冲击,必须更大发挥跨境电商独特优势,以新业态助力外贸克难前行。在已设立59个跨境电商综合实验区基础上,再新设46个跨境电商综合实验区。从最开始挑选经济基础好,具备国际物流条件和电商氛围,同时具有城市人口优势的沿海区域逐渐过渡到中西部和东北地区,不断复制推广成熟经验做法,同时实行对综试区内跨境电商零售出口货物按规定免征增值税和消费税、企业所得税核定征收等支持政策,支持企业共建共享海外仓。

中央有关部门制定具体措施力促跨境电商的发展

在党中央国务院的领导部署下,中央相关部委、有关部门具体制定相关政策和措施来支持发展跨境电商。

发改委关注跨境电商的总体制度、环境建设、经贸合作和政策体制等,创造各种有利条件推动其快速发展。

商务部专注于对外贸易,经贸合作,围绕跨境电子商务特点,规范电商贸易,制定相应的政策。例如,2017年11月,商务部联合14个部门发布《关于复制推广跨境电子商务综合试验区探索形成的成熟经验做法的函》。成熟做法可归纳为“六体系两平台”:“六体系”包括信息共享、金融服务、智能物流、电商诚信、统计监测和风险防控体系,提供了涵盖跨境电商全流程、各主体的管理和服务,“两平台”包括线上综合服务平台和线下产业园区平台,提供了综试区建设的软件和硬件条件。

实践证明, “六体系两平台”是跨境电商发展的基础框架,有力支撑了外贸转型升级和创新发展, 实现了政府与市场、部门与地方、线上与线下的有效结合,调动了各参与方积极性,催生了跨境电商生态圈,推动了大众创业万众创新。

海关总署是通关流程相关政策的重要制定方,具体措施包括提高通关效率、规范通关流程。例如,2014年,海关总署增列与跨境电商进出口匹配的海关监管方式代码“9610”“1210”。

工商总局对电商企业及相关企业进行注册备案等。

人民银行和外管局完善跨境电子支付、清算、结算服务体系,切实加强对银行机构和支付机构跨境支付业务的监管力度。

税务总局对符合条件的电子商务出口货物实行增值税和消费税免税或退税政策,税务总局联合财政部商有关部门制订。例如,2018年12月,财政部、税务总局、商务部、海关总署联合等发布《关于跨境电子商务综合试验区零售出口货物税收政策的通知》的“免征不退”政策,即不征收增值税、消费税,也不退税。这意味着零售出口企业不必担心被反征补缴增值税的。

又如,2019年10月,税务总局出台《关于跨境电子商务综合试验区零售出口企业所得税核定征收有关问题的公告》(2019年第36号),明确跨境电子商务综合试验区内的跨境电子商务零售出口企业在满足一定条件下,试行采用应税所得率方式核定征收企业所得税,应税所得率统一按照4%确定;综试区内实行核定征收的跨境电商企业符合小型微利企业优惠条件的,还可享受所得税优惠政策。

这两项规定的连续出台,促进了跨境电商企业不断实现税务阳光化,对于希望合规并逐步进入资本市场的跨境电商企业是重大利好。

其他职能部委如网信办、工信部、交通运输部、国家邮政局、国家外管局等根据国务院指导意见再制定相应政策。

我国跨境电商发展概况及其重要意义

国际跨境电商的发展大势

全球亿万级消费市场逐渐趋于电商化,正在改变人们的生活方式和全球贸易格局。据数据统计和预测,2019年全球在线购物者数量为19.2亿人,同比增长7.3%,2020年全球在线购物者数量将突破20.5亿人。2017-2019年全球网络零售市场增长率超过20%,增幅不断提高,2020年全球电商规模将达4.15万亿美元。

作为全球电商的核心载体,电商平台已经在全球200多个国家和地区落地,成为当地消费市场主要的参与者和建设者,并涌现出诸如中国的速卖通(AliExpress)、美国的亚马逊(Amazon)、亿贝(eBay)等具有全球覆盖能力的代表平台。市场活跃度高的主流电商平台分布在中国、美国、欧洲、日本、韩国和印度东南亚等国(如表1)。

表1 2019年全球热门电商收入与主要平台

“一带一路”战略背景下跨境电商贸易的若干问题 | 国际

数据来源:eMarketer研究报告

一方面,中国电商的收入已经超过了其他电子商务比较发达的几个主要国家的收入总和。另一方面,在欧洲以速卖通为主的中国跨境电商平台的市场占有率和贸易额几乎与美国的亚马逊、亿贝等平台平分秋色;在东南亚、印度等新兴市场的主要电商平台中,中资企业也占有重要股份。

国内跨境电商的发展概况

在移动互联网爆发式增长的基础上,跨境电商平台比传统贸易流通链路短,时效高,能实现链路数据共享,直达消费终端,已经成为中国制造链接全球消费者的第一路径,逐渐成为国际贸易发展的新动能。数据显示, 2019年中国跨境出口电商规模超过1.9万亿。近六年来,中国跨境电商出口占外贸出口比重从2.2%上升至11.25%(如图3、4)。越来越多跨境电商出口企业纷纷入驻全球各大主流跨境电商平台。以亚马逊为例,2019年亚马逊全球新增卖家中,中国卖家仍然据绝对优势。

究其原因,一是我国长期以来具有稳固的制造基础,被称为“全球货源基地”;二是经过十余年发展已经具备了高度市场化、完备化的电商服务生态;三是中国跨境电商出口企业渗透全球各地各平台,拥有丰富的产业经验;四是国家鼓励跨境电商发展,顶层设计领先全球。截至2019年底,我国跨境电商综合试验区增至59个,形成区域全面覆盖格局,跨境电商被提到中国对外贸易中史无前例战略高度。

“一带一路”战略背景下跨境电商贸易的若干问题 | 国际

图3 2014-2019年中国进出口贸易规模

“一带一路”战略背景下跨境电商贸易的若干问题 | 国际

图4 2014- 2019年中国跨境电商零售出口规模及占比增速

数据来源:中国海关总署

我国大力发展跨境电商的重要意义

从2013年至今,无论是从党中央国务院和有关部门出台的各项鼓励跨境电商贸易的政策,还是从中国跨境电商的贸易规模与增速,以及在全球贸易中的占比,都不难推断跨境电商这种新型贸易方式有及其重要的意义。

一是政治意义:在中美贸易摩擦不断升级加码的背景下,跨境电商贸易重塑国际贸易新格局,有利于推动建设人类命运共同体。

2019年5月9日,美国政府宣布即日起,对从中国进口的2000亿美元清单商品加征的关税税率由10%提高到25%,同时美方又再新增一批3000亿美元清单,传统B2B贸易受到关税严重影响的产品,通过跨境电商将快速化整为零,增加往美国发货的频次,减少单次发货的数量,尽量把单票货物的货值控制在800美元的免税额度以内,以及通过小邮包的方式输入到美国。跨境电商作为外贸发展的新业态,在贸易摩擦的背景下扮演着更加重要的稳定国家出口外贸的角色,成为中美贸易摩擦中的一只致胜奇兵。

二是经济意义:跨境电商是全球化时代的产物,是在世界市场范围内配置资源的重要载体,能进一步破除全球大市场障碍,推动无国界商业流通,这必将扩大中国企业的国际影响力,实现国家出口创汇。尤其是当前全球疫情大流行加速传播,对世界经济和国际贸易投资带来了巨大冲击,跨境电商线上无接触的贸易方式对于稳住外贸外资基本盘显得更加重要。

另一方面,随着相关政策性红利的不断释放,移动互联网、智能物流等相关技术的快速提升,围绕跨境电商产业将诞生新的庞大经济链,有利于优化中国经济发展模式,带动国内产业转型升级,并催生出金融支付、跨境物流、供应链金融等一系列新的经济增长点,实现全球经济更加紧密的繁荣发展。

三是社会意义:中小企业参与国际贸易,不仅规范了企业的经营行为;跨境电商形成更加虚拟数字化的销售网络,大大降低了生产者与全球消费者的交易成本,企业可以直接与全球供应商和消费者互动交易,特别是降低了广大中小企业“零距离”加入全球大市场的成本,更多企业享受到全球化红利,有助于推动更加平等和普惠的全球贸易。另一方面,跨境电商进口以扁平化的线上交易模式减少了多个中间环节,使得海外产品的价格下降。将全球的优质消费品带入国内市场,使得我国用海外产品培育国内市场,以消费升级引领产业加快转型升级,最终惠及国内消费者。

四是品牌意义:互联网平台使得国外消费者接触到国内物美价廉实用的商品,有利于中国民族品牌走向世界,在全球范围内打响自主品牌,彰显中国实力;另外,在全球消费者共同影响下,帮助中国企业不断提升商品质量,由“中国制造”向“中国质造”跨越。

我国跨境电商发展的制约瓶颈

海关监管下的通关问题

对于海关监管的“9610跨境贸易电子商务”、“1210保税模式”和“1039市场采购方式” 三种报关方式以及邮政方式,电商和物流企业根据通关成本,商贸所在地的市场供需、物流条件、地方政府的支持力度等来选择,不可一概而论,一以贯之。

目前来看,国内中小企业的出口商品仍然愿意使用万国邮联系统下的小邮包方式,主要原因在于现有条件造成的成本较高、时效较低,例如,“9610”出口模式在跨境电商综试区并非完全普及,由于其数字化解决方案要求较高,需要打通商品、物流、查验等系统,对接海关、结算等行政体系。目前深圳、宁波等综试区的“9610”模式相对成熟。“1210”的保税出口模式也属于刚刚起步尝试中,仅杭州综试区走通了“1210”保税出口,对于出口退税的认定,以及货物实际离境等问题都有待进一步探讨。然而跨境电商这片蓝海,这三种模式都存在创新可能性,有待于市场培育、技术手段实践和政府支持。

跨境电商的阳光化问题

跨境电商的阳光化问题备受关注。第一,税务问题,因为跨境电商是零售形态,在采购上执行的是数以万计的商品SKU,多批次、小批量和单票价格低等原因导致跨境电商无法取得商品的增值税进项发票,没有增值税进项发票自然无法取得退税,因此2020年1月以前都执行“免征不退”的政策。

第二,货物在出口的时候,主要是通过万国邮联系统的小邮包,还有一些非正规的买单出口的报关方式都不计入出口商品的海关纳统数据。非正规方式的报关出口企业没有报关单,自然也无法获得退税。

第三,跨境电商行业很多是中小微企业,商品没有按照正常贸易的通关方式出口,而是礼品小包的方式,所以结汇时超过5万美金的外汇额度后,许多电商企业迫于无奈只能选择将美元及其他外币留在国外,或者通过地下钱庄结汇回国。按照现行的政策法规,跨境电商十万家企业,上百万从业人员,很多存在外汇管制上的违法违规。

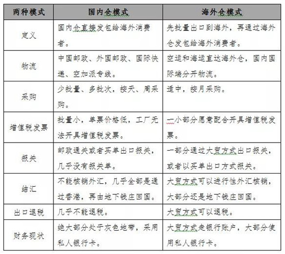
第四,对于资金量较大的电商企业选择租用海外仓或者自建海外仓的模式,将货物批量出口到海外,能解决一部分的税收、外汇和资金流的问题,如表2所示。同时,海外仓的布局也会受到海外当地政府的政策、法律、税制等综合因素制约。

表2国内仓和海外仓的对比

“一带一路”战略背景下跨境电商贸易的若干问题 | 国际

跨境电商配套的综合服务能力问题

跨境电商出口商品和资金流通链路涉及多个环节,整个服务链条冗长复杂影响着整个链路的流通效率和成本:

首先,货物流向包含九个步骤才能到达C端:电商仓库、揽收、物流、国内出口海关报关、国际运输、国外进口报关、海外仓、海外物流、消费者。在这一过程中国内海关核验、海外仓的可靠性和海外物流的时效性等都存在不可控的因素影响效率和成本。

其次,资金流向也要经过九个节点才能回到电商和生产商:消费者、支付、平台、转账、第三方收款账户、外汇结汇清分、跨境电商出口企业、支付、供应商或服务商。

跨境电商出口目前从备货、运输、清关、配送、结汇、资金回笼都存在较大提升空间。

跨境出口企业融资难融资贵的问题

跨境出口企业在谋求发展、提升竞争力过程中,有资金使用的需求并不断寻找盈利空间。在外汇业务方面,出口贸易融资等领域面临的问题是,银行真实性审核方面存在信息不对称、审核过程复杂等诸多问题。为此,贸易融资业务往往要求企业提供更多的抵押、担保等相关保障措施,加大了企业融资成本,提高了融资难度;银行业务办理谨小慎微,业务规模有所萎缩,一定程度影响到出口企业盈利能力。

未来促进跨境电商发展的启示

通过调查研究,不难发现跨境电商面临的发展瓶颈并非源于缺乏政策保障,而是需要解决政策的落地问题。本文认为重点通过区块链、大数据、人工智能等技术,搭建全流程的跨境电商综合服务落地平台来解决以上突出的四个问题。该平台实现出口企业货物和资金全流程管理,涵盖销售、通关、物流、退税、外汇、售后服务、供应链金融等所有环节,整合银行、保险、商检等外贸资源, 并结合海外仓和海外营销网络,为企业提供一站式外贸服务。

实现多种业务模式的快速通关

跨境电商综合服务平台能有效的解决海关通关问题,该平台支持9610集货模式、1210保税模式、1039市场采购模式等海关监管模式下的出口报关,同时还涵盖跨境电商企业的行政备案;国内和国际物流的选择;提供税费办理业务,以及货物实际离境后的退税业务;此外还包括金融服务和数据服务。该平台作为统一的数据交换平台对接海关、外管、国税、国际单一窗口和其他接口;同时配合监管查验、监控和电商企业海量sku预归类等。

跨境电商综合服务平台主要是运用大数据技术和区块链技术:将该平台上沉淀的大数据作为基础,分析大数据在跨境电商产业链的产品支持、内部运营、外部营销、物流服务及服务评价等环节的具体应用,能有效推动跨境电商的健康运营。同时,大数据技术可以为政府部门、电商企业、生产企业、贸易公司等参与主体提供多元化技术支持,形成出口业务“(供货)端到端(外商)”的全场景“画像”,再通过科学的指标体系和数据模型判断风险概率,实现精准预警评估,有效防范骗税风险,使退税风险监管向精细化和数据化发展。区块链技术,可凭借去中心化、去信任、防伪溯源、共识机制、智能合约等技术为跨境出口贸易中构建安全、可靠的商流和物流体系奠定基础。在这个体系中,区块链技术位于底层并支撑商流、物流协同运转,把区块链存储的贸易信息提供给海关、税务、财政、商务、科技等部门。

实现出口企业退税落地

跨境电商出口企业现行的退税流程如下:海关、电子口岸业务备案数据对接→企业走货,将订单和物流等信息上传快速通关→整理相关资料报关→办理结汇→申请退税。但是在整个出口退税申报实施过程中,企业要受到多个部门的监管,工商部门确定出口企业的资质合规;海关部门需要企业提供各类完备的报关信息和实际离境证明;外管部门需要企业正常结汇;税务部门需要企业提供完备的企业进项税发票,工商、海关、外管等各部门提供相关证明,并且单证一一对应,即可申请退税。国家税务总局根据各地方税务局提出的申请,从中央财政统一预算划拨各地退税额度。因此,退税问题对申报主体有较高的专业要求,同时还需要规避骗税风险。

在此复杂的过程中,必须借助跨境电商综合服务平台将全流程的不可篡改的信息记录在区块链中,实现企业出口商品信息、报关信息、通关信息、物流信息、消费者签收信息和结汇信息等清晰匹配,保障国家税务安全的同时,为出口企业退税,激发企业合规经营电商的热情和责任。

运用供应链金融服务为企业创造新活力

传统供应链金融依靠银行和单一核心企业的上下协调模式已经无法满足跨境电商供应链金融服务多元化发展的需求,存在信息不对称、不透明、作假、被篡改的风险。为促进金融服务实体经济,提升跨境电商出口企业的融资能力,降低银行贸易融资真实性审核成本,在跨境电商综合服务平台上运用区块链技术,搭建跨境供应链金融服务窗口,更好的将信息流、资金流、物流整合分析,建立动态信用评价体系。为出口企业提供出口应收账款融资、进口货到付款融资两个融资应用场景,为银行和外汇局提供企业跨境信用信息授权查证的在线服务体系。在银行办理企业进出口融资申请时提供报关单真实性验证服务,同时提供报关单是否重复使用、是否超额融资等校验,作为银行审核融资项目的参考,在此基础上,银行再结合物流、仓储信息等其他单证,综合评估贸易融资背景,从而开展后续信贷审批等流程,减少银行提供融资服务的风险。监管方可以作为节点同步及遍历所有数据,通过这种新型的技术方式实现数据的透明审计和监管。

综上所述,面对全球势不可挡的电商化消费生活方式和中国发展跨境电商的后发优势,这股驱动贸易发展不可忽视的新动能必将持续发力,不断接受市场的考验。那么,如何面临未来跨境出口电商的挑战,突破目前面临的瓶颈,这将是政府部门、国际贸易企业、技术企业、金融机构、研究机构等需要共同思考和面对的重要课题。

(来源:司马跨境)

以上内容属作者个人观点,不代表雨果网立场!如有侵权,请联系我们。

分享到:

--
评论
最新 热门 资讯 资料 专题 果园 标签 百科 搜索

收藏

--

--

分享
司马跨境
分享不易,关注获取更多干货